典型案例
1、100万吨/年汽柴油加氢装置,
该设备已经于2017年9月在石家庄炼化100万吨/年柴油加氢装置投用
优化前后对比
改造之前换热器存在容易结垢,冷后温度高,夏季生产无法满足汽油出装置≤40℃的需要。改造前换热器为管壳式换热器,规格为BES800-2.5-160-6/25-4I,2台,总换热面积320m2,物料冷后温度42℃。更换为VHEX微分换热器VHEX500,2台,总换热器面积180m2,冷后温度33℃,总传热系数提高70%,换热面积降低63%,换热器重量降低60% ,管束清理周期延长200%。
现场实施照片

2、乙醇胺溶液再生装置
该设备已经于2017年9月在石家庄炼化120万吨/年焦化装置的溶剂再生单元投用,改造之前换热器存在容易结垢,冷后温度高达43℃,夏季生产无法满足溶剂冷后≤38℃的要求。改造前换热器为管壳式换热器(图左),规格为AES700-1.6-125-6/25-2,2台,总换热面积250m2,物料冷后温度42℃。更换为VHEX微分换热器VHEX500,2台,总换热器面积196m2,冷后温度31℃,总传热系数提高88%,换热面积降低22%,换热器重量降低47%,管束清理周期延长200%。
胺液再生装置
DCS画面、现场图片

3、电脱盐装置
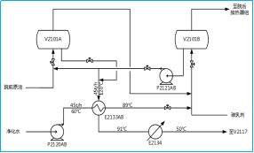
电脱盐排污水现状:电脱盐罐V2101AB来的切水(45t/h,120℃)经E2133AB(BES750-2.86/2.3-85-6.0/25-4I,B=350,两台串联)与净化水换热,换热后温度为91℃,再经过E2134(BES850-1.78/2.3-125-6.0/25-2I,B=350)被循环水冷却至送至污水储罐。目前电脱盐排放水的冷后温度50℃,净化水(45t/h,60℃)和电脱盐污水换热之后温度升高至89℃进入电脱盐罐V2101B。
1)节能潜力分析
热量损失影响换热终温。净化水换后温度偏低89℃ ,影响原油换热终温,造成常压炉多消耗燃料。
电脱盐污水冷后出装置温度高。对下游的环保装置产生影响,电脱盐排水和净化水换热后温度为91℃需用循环水冷却,会消耗大量循环水,排水温度高50℃对下游污水处理厂的运行带来影响。
需要经常清理换热器。增加检修费并对操作带来影响。
2)优化思路
强化切水-注水换热器换热效果:
由于切水-注水换热器的换热效果不好,导致热量回收不完全,导致水冷器的换热负荷加大。
强化水冷器的换热性能:
采用高效换热器,消除死角;提高流速,从而提高换热性能。
3)优化方案

改造前流程图 改造后的工艺流程图
4)优化前后换热器参数对比
5)优化方案节能效果和效益
6)改造内容
新增3台换热器。型号:VHEX300-69-6/25-2
新增对应的管线阀门以及仪表等。
7)投资估算
8)现场位置
经现场落实,现场有合适的位置布置新增的管道和设备。可利旧原换热器基础。更换后每台换热器尺寸(长*宽*高):6.9m*1m*1.2m,两台叠放的换热器总高2.4m。可以直接在线更换
9)结论
该项目实施后不但具有环保效益,而且具有较好的经济效益。可以取得节能效果394吨标煤/年,效益136万元/年。